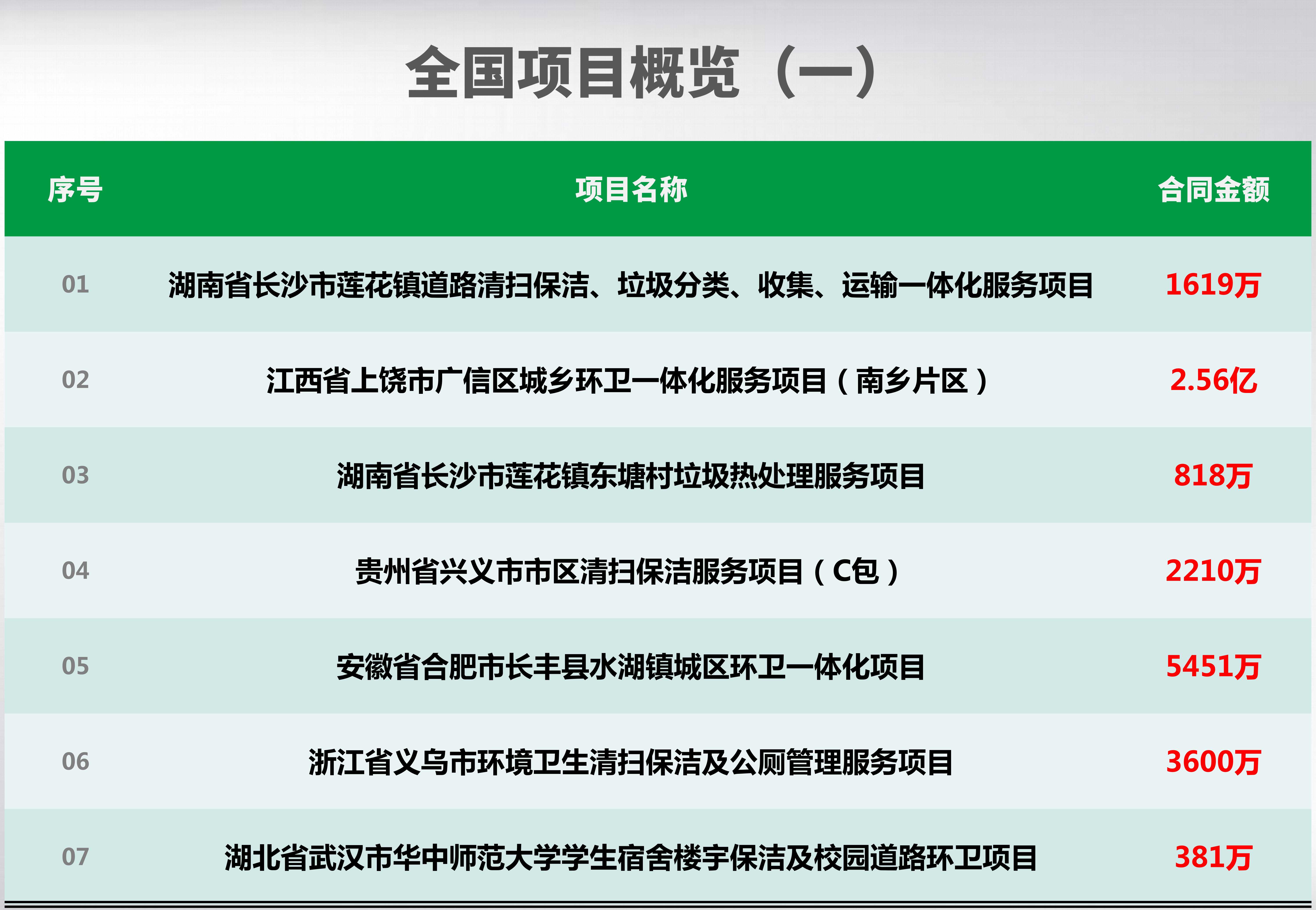
全国项目概览(一)
在线咨询热线:
400-0496-299
网站首页
加入美中
新闻中心
文化美中
业务版块
荣誉资质
项目展示
全国项目概览
首页
返回
全国项目概览(一)
来源: 美中环境
时间:2020-07-14
暂无
全国项目概览(二)
TOP
网站首页
电话咨询
在线咨询
查看地图